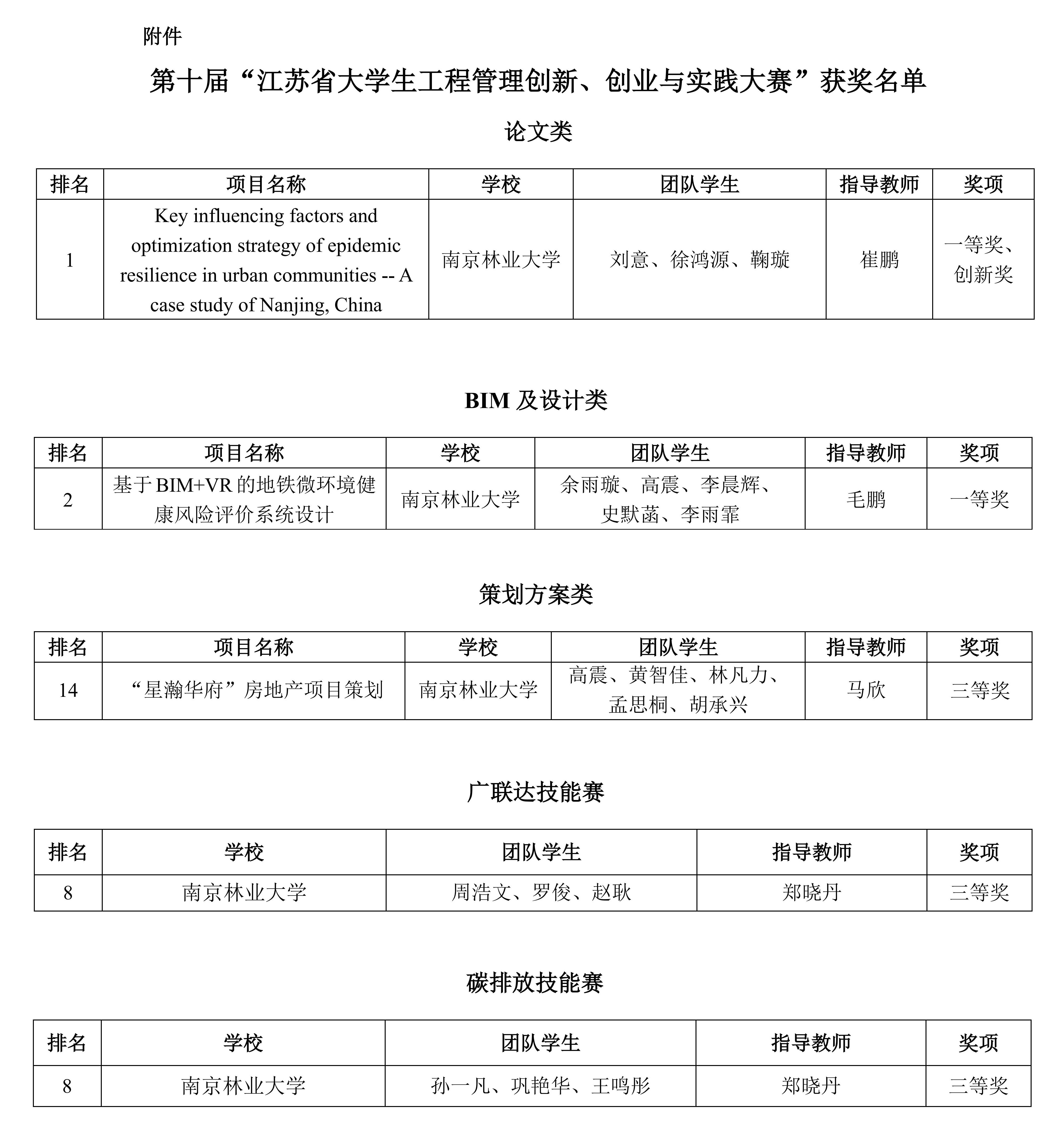
2022年11月12日,在《第十届江苏省老员工工程管理创新、创业与实践大赛》中,公司工程管理专业本科生在论文类、BIM及设计类等六项赛事中斩获五个奖项。其中,刘意同学的研究论文“Key Influencing Factors and Optimization Strategy of Epidemic Resilience in Urban Communities-A case Study of Nanjing China”从114件复赛作品中脱颖而出,以总分第一名的成绩荣获特等奖。此篇文章现已收录至《International Journal of Environment Research and Public Health》期刊(JCR Q1,5-Year IF=4.799)。


近年来,公司工程管理系坚持“以员工为中心”理念,积极推进本科生导师制工作,针对员工的不同特点因材施教,在立德树人、课程学习、课题研究与学科竞赛、职业生涯规划等方面对员工进行个性化指导,坚持“以人为本”,持续加强一流本科教育,全面提高人才培养能力,充分发挥专业教师在人才培养中的主导作用与主体作用并取得了丰硕成果。
供稿:崔鹏 供图:崔鹏、刘意 终审:肖妍玎 编辑:丁志锋




